
抗议强制接种疫苗 湖南市民公安局申请游行
The Epoch Times
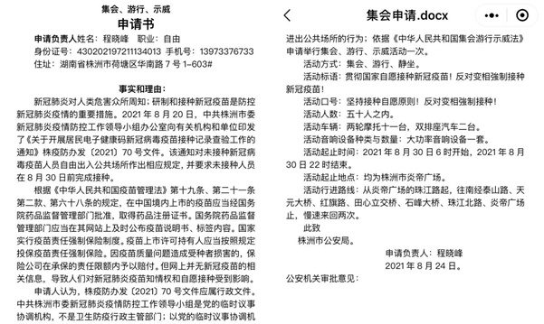
8月24日下午,湖南省株州市公民程晓峰到株州市公安局治安支队,亲自递交了反对强制接种新冠肺炎(武汉肺炎,中共病毒)疫苗游行申请书。
事情曝出后,得到大量民众的支持和赞赏,程晓峰对大纪元记者表示,这超出了自己的预想。 “我们已有准备,不能同意。”他说,不过根据游行示威法,如果不批准,(公安局)必须在申请游行日期30日的前两天,也就是28日给予书面答复,否则将视为同意,所有人都会如期进行游行。 程晓峰指,目前在大陆推行的疫苗没有经过三期临床试验,完全不符合疫苗法相关规定。当局强制或变相强制逼百姓接种,签署自愿接种疫苗的意愿书,出了问题,是自己愿意打的,跟它们(政府)没关系,这种做法非常可耻。More Related News













