
异议人士季孝龙致信上海书记李强后被抓
The Epoch Times
上海异议人士季孝龙因疫情封城为民请命,而被严控在家中。日前他提出想回乡探视父母不被允许,给上海书记李强写了一份公开信,昨(31)日又被警方从家中抓捕带走。
据知情人士提供消息,“季孝龙是8月31日下午3点30分左右被警察从家里带走的,估计跟他致信上海市委书记李强有关。这是季孝龙今年年2月9日刑满释放以来第七次被警察或问讯或带走。他的韩国女友也无法联系上,因此无法得知季孝龙目前的情况,请大家关注。”
季孝龙被抓消息传开后,不少网民公开声援,旅美的前人权律师王清鹏发推文,呼吁各界紧急关注季孝龙。
大纪元记者尝试联系季孝龙的女朋友,但是没有得到任何回应。
季孝龙在其推特账号的自我介绍,他因发动厕所革命入狱3年半,2022年2月9日获释。自2011迄今十年间幕后推动“大头娃娃”案、泛亚金融案、惠及五亿农村妇女的土地权益人大立法等。“强权巨轮下芸芸苍生的苦难何时毕?遂改人权抗争为民权抗争。此即厕所革命之初衷。既为民请命,甘受惩罚,何惧牢狱?”
今年4月,季孝龙在社交媒体上发出请命书,披露上海封城后的民生状况,并呼吁立即解除本届政府党政官员职务。他的请命书得到各界关注。4月底,他因请命书事件被警方带走,后被取保候审。
此后,他的生活受到极大限制,他的身份证、手机被警方收走,无法正常出行、看病。
8月29日,他想回乡探视近八十岁的父母亲被拒,于是发推文表示:“这个国家,以取保候审的名义禁止我离开上海探望父母,禁止我回乡办理社保卡。”“投诉公安局的12389,打了半小时,没成功一次。”
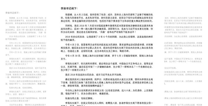
30日,季孝龙给上海书记李强写了一封公开信,发至上海市政府网站,网站询问他是否公示,他表示,怀疑他们是否有勇气公示。
More Related News













